Metal Detector Kit DC 3V~5V 60mm Non-contact Sensor
Specification:
Working Voltage: DC3~5V
Working Current: 40mA
Standby Current: 5mA
Detection Range: 60mm
Alarm Mode: Sound and Light
Size: 86X61mm
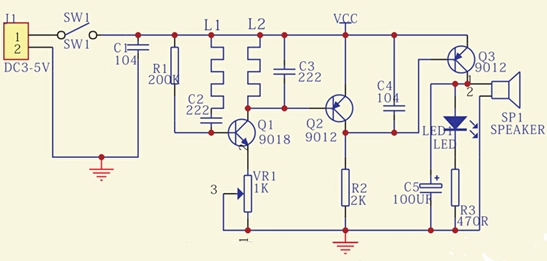
Schematic:

BOM List:

Package includes:
1 X Metal Detector Kit DC 3V~5V 60mm Non-contact Sensor
SNR.1126
10
1pcs/lot


















![820pcs 41ValuesX20pcs 1% 1/4w Resistor Pack Set Diy Metal Film Resistor Kit Use Colored Ring Resistance [1Ω~1MΩ]](/upload/202003/06/202003061716269341.jpg)

